9月7日-8日,由现场比分 和广州市体育总会主办,广州棋院、广州市围棋协会、广州市象棋协会和广州市国际象棋协会承办,广州市体育彩票管理中心协办的2024年广州市第八届“市长杯”围棋、象棋、国际象棋团体公开赛在广州棋院举行。赛事共吸引了65支队伍、195人参赛,其中围棋30支队伍90人、象棋24支队伍72人、国际象棋11支队伍33人。
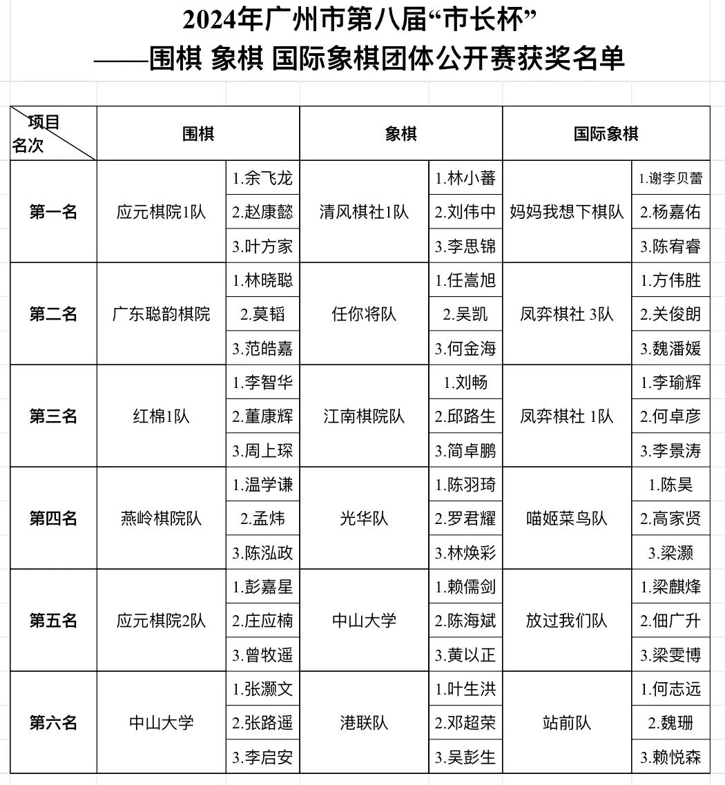
经过两天7轮的激烈角逐,应元棋院1队夺得围棋项目团体第一名;清风棋社1队夺得象棋项目团体第一名;“妈妈我想下棋”队夺得国际象棋项目团体第一名。 棋类运动作为益智类体育项目,从幼年到老年人群体都可以通过弈棋锻炼识记能力、思考能力和计算能力,是一项绝佳的脑力运动,本次赛事中就可见老年选手与青少年选手同台对弈的场景。 广州市“市长杯”三棋系列赛是最受业余棋手青睐的群众性体育赛事,自2016年创办以来备受市民群众的热爱。每年都吸引了一大批来自各行各业的棋类爱好者以及大学生等新青年组队前来参赛,在竞技比拼的同时,相互交流,进一步推动广州市三棋运动的高质量发展。 获奖名单 


